首页
组织机构
科研机构
科研政策
研究领域
科研项目
成果发布
获奖成果
授权专利
重要成果
成果发布
科研人才
优秀专家
博士生导师
优秀人才
学术交流
信息发布
交流计划
学会动态
申报信息
办事指南
信息公开
学风建设机构
学术规范制度
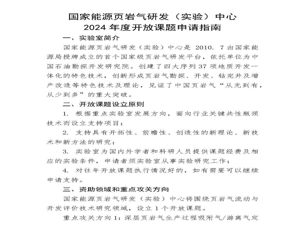
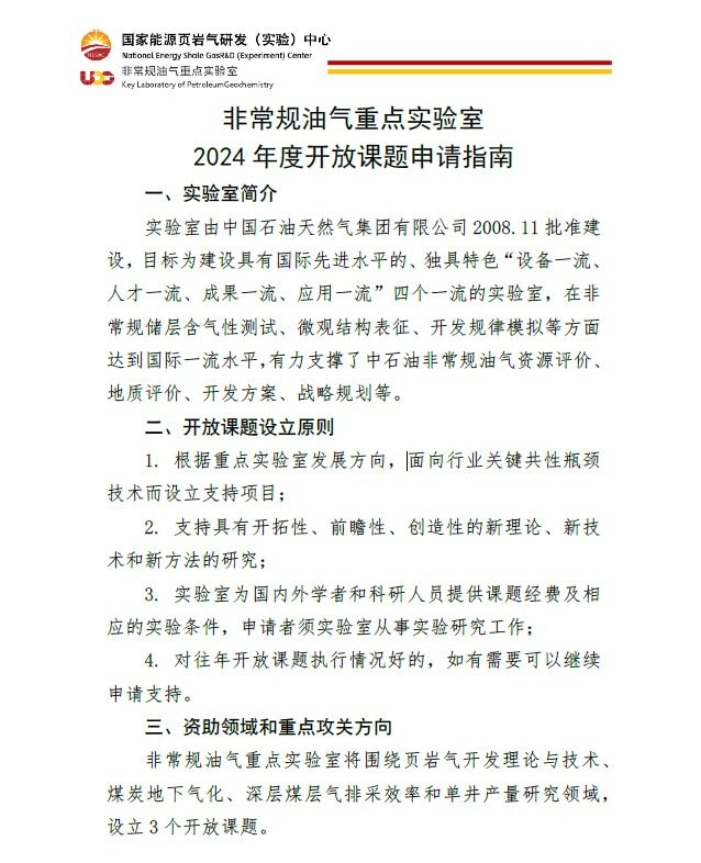
关于非常规油气重点实验室和国家能源页岩气研发(实验)中心2024年度开放课题申请指南
发布日期:2024年05月16日 作者: 编辑:韩利娟 审核: 点击:[]
附件【
实验室申请通知文件-非常规油气重点实验室.pdf
】已下载
次
附件【
实验室申请通知文件-国家能源页岩气研发(实验)中心.pdf
】已下载
次
上一条:
关于组织申报后摩尔时代新器件基础研究重大研究计划2024年度项目的通知
下一条:
关于组织申报2025年度“中法科研伙伴交流计划”项目的通知
【
关闭
】