首页
实验室概况
学术委员会
研究队伍
科学研究
人才培养
仪器设备
合作交流
文化建设
联系方式
English
计算机与网络
云服务器
弹性Web引擎
负载均衡
存储与CDN
云数据库
NoSQL高速存储
对象存储服务(beta)
CDN
监控与安全
云监控
云安全
云拨测
数据分析
腾讯云分析
关键因子
开发者工具
移动加速
应用加固
信鸽推送
开发者服务
安全认证服务
域名备案
实验室简介
依托学科
组织机构
管理团队
职能作用
委员简介
重要活动
拔尖人才
研究团队
创新团队
合作伙伴
研究方向
科研项目
自主课题
科研成果
成果转化
知名校友
研究生培养
平台设备
自研自制
收费标准
设备招标
共建实验室
国际合作
参观接待
开放课题
学术会议
当前位置:
首页
/
通知公告
/ 正文
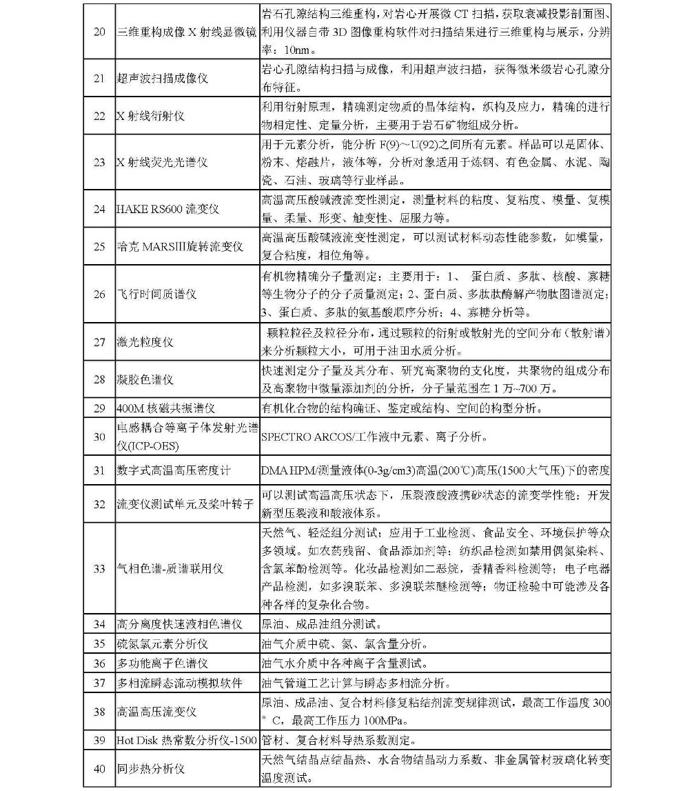
实验室设备及功能介绍
发布日期:2014年05月09日 供稿: 编辑:hgyzyw 审核: 点击:[]
上一条:
关于开展2014年防震减灾应急演练的通知
下一条:
关于2014年开放课题申报的补充说明
【
关闭
】