宣讲单位:中铁五局集团有限公司
所在学校:西南石油大学
宣讲地点:明理楼C201
一、企业简介
中铁五局集团有限公司是世界500强企业中国中铁股份有限公司骨干成员企业,始建于1950年,原为铁道部第五工程局,2000年改制为中铁五局集团有限公司;下辖18个子公司、8个区域总部、32个分公司、16个中国境外经营机构。拥有1个国家级企业技术中心,11个省级企业技术中心;1个高铁建造技术国家工程研究中心,3个省级工程研究中心;1支国家应急救援队,1个国家战备储备仓库;1个博士后科研工作站;2个国家级技能大师工作室,3个省部级技能大师工作室和1个设计院。公司注册资本金56.15亿元人民币,总资产530亿元人民币,在册员工2.1万人,享受国务院政府特殊津贴3人。机械设备8680台套,年施工生产能力1000亿元人民币以上。
公司主要从事国内外建筑工程投资、设计、施工及运营管理,经营范围涵盖铁路、公路、建筑、市政、城市轨道、水利水电、港口航道、机场、水环境治理、林业、房地产开发、文旅、酒店经营、机械制造、物资贸易等业务。拥有中国铁路、建筑、公路、市政工程等施工总承包特级资质6项;水利、机电工程等施工总承包一级资质15项,其它施工总承包资质15项;机场、桥梁、隧道、路基路面、铁路铺架、混凝土预拌等各类专业施工承包资质64项;铁道行业甲(Ⅱ)级、建筑、公路、市政行业等甲级设计资质6项。享有对外工程承包和进出口经营权,市场遍及28个国家和地区。先后参加中国境内160多条铁路,300多条公路,以及各地城市轨道、水利水电、市政公用、房屋建筑、机场码头、地下管廊等领域的建设,是中国基础设施建设的重要力量。
公司施工技术实力雄厚,掌握铁路、公路、城市轨道、市政公用、水利水电、房屋建筑等工程关键前沿技术,特别是在长大复杂隧道施工等领域处于世界领先水平,并在磁悬浮、地下管廊、输油管道、水环境治理、土地治理等领域拥有丰富的施工经验。近年来承建的京张高铁八达岭长城地下车站、川藏铁路拉林段桑珠岭隧道、成贵高铁玉京山隧道跨越巨型溶厅暗河工程、深圳地铁大运综合交通枢纽、银西铁路渭河四线特大桥、陕西省商洛市全域污水处理、大理洱海水环境治理、贵阳新庄污水处理厂、株机磁悬浮试运线、中缅输油管道等工程具有较强行业代表性。投资建设运营了高速公路、市政工程、城市轨道、水利工程、国储林、污水处理、流域综合治理、房地产及片区综合开发等项目。公司先后荣获国家科学技术进步奖特等奖1项、一等奖2项,鲁班奖25项,国家优质工程奖50项,全国用户满意工程等国家级奖项41项,土木工程最高殊荣詹天佑奖12项,省部级科学技术奖57项,国际隧协(ITA)年度大奖1项。
公司始终秉承“勇于跨越、追求卓越”的企业精神,大力弘扬“开路先锋”文化,打造中国中铁“王牌工程局”,长期致力于企业品牌建设,以管理科学、技术精湛、装备优良,回馈社会享誉业界。公司是国务院表彰的全国14家先进企业和单位之一,先后荣获中国建筑行业百强企业、全国优秀施工企业、中国建筑业科技进步与技术创新先进企业、全国诚信典型企业、全国五一劳动奖状、全国文明单位、全国劳动关系和谐企业等国家级荣誉。
二、招聘专业
土木类:土木工程(铁道、道路、桥梁、隧道、房建方向)、城市地下空间、城市轨道交通、水利水电、港口航道、采矿工程。
土木相关类:给排水科学与工程、测绘工程、地质工程、工程力学、安全工程、无机非金属材料、环境工程、林学、风景园林。
机械四电类:机械工程、机械设计制造及其自动化、机械电子工程、电气工程及其自动化、电气工程与智能控制、轨道交通信号与控制、电子信息工程、通信工程。
商务管理类:工程管理、工程造价。
职能管理类:人力资源管理、汉语言文学、行政管理、工商管理、会计学、财务管理、金融学、投资学、物流管理、法学、英语、法语、俄语。
三、丰厚的薪酬福利
薪酬组成:基础工资、岗位工资、绩效工资、年功工资、各项津补贴(入职补贴、高校综合津贴、地区津贴、出差津贴、高原津贴、夜班补贴等)、各类奖金(优秀见习生奖、稿酬奖励、劳动竞赛奖、二次经营奖等)。
福利保障:六险二金、统一食宿、节日慰问、年休假、探亲假、心灵驿站、年度体检等。
四、应聘条件
1、2022届、2023届本科及以上学历毕业生。
2、在校期间成绩优异,素质全面,有志在建筑施工行业生产一线从事工程项目管理工作。
3、品行端正,身心健康,具备较好的沟通能力、组织协调能力、执行能力,具有较强的团队协作精神和开创精神。
4、同等条件下党员、学生干部及校园大使优先。
五、面试资料
简历、就业推荐表、就业协议书、成绩单及获奖证书原件。
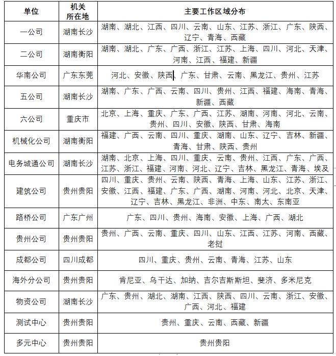
六、公司分布及工作区域

七、联系方式
招聘一组(湖南、湖北、江西、广西片区高校)
咨询QQ群号:195100757
招聘二组(四川、重庆、贵州、云南片区高校)
咨询QQ群号:438845455
招聘三组(华东、华北、东北、西北片区高校)
咨询QQ群号:725368174
简历投递邮箱:wjrc@vip.sina.com(简历备注学校-专业-姓名-意向公司)
