为深入贯彻落实《教育部关于深化高校教师考核评价制度改革的指导意见》、《教育部关于加快建设高水平本科教育全面提高人才培养能力的意见》、《四川省教育厅关于全面推进高校“课程思政”建设落实立德树人根本任务的实施意见》,落实“以本为本”、“四个回归”,确立人才培养的中心地位和本科教育的基础地位,根据《西南石油大学教师本科课堂教学质量考核评价与教学质量奖评选办法》(西南石大教【2019】17号),结合学院实际,特制定本办法。
第一章 总则
第一条 建立健全本科教学质量考核评价与激励机制。完善本科教学质量监控体系,全面评价教师课堂教学质量,及时掌握学院本科课堂教学状况,为制定教育教学发展规划、开展教育教学改革等提供客观依据。
第二条 强化师德考核。坚持立德树人,全面落实师德规范要求,严格执行师德“一票否决制”。
第三条 坚持公开公平公正。遵循教育教学规律,结合学院教学工作实际,制定科学的考核指标体系和评奖办法,真实反映教学现状,实事求是地评价教师课堂教学质量和效果。
第四条 定性与定量相结合。过程考核与效果评价并重。既要注重从课前准备、课堂讲授、作业批改、课程考核以及教学方式方法改革等环节对教师的教学理念、教学态度、教学水平等进行评价,更要注重学生对教师课堂教学效果的评价,强化课程教学目标达成。
第五条 评价与奖励相结合。本科课堂教学质量考核评价与教学质量奖评选包括评价和奖励两部分,实行“全员评价、表彰先进、鼓励进步、强化示范”的原则。课堂教学质量考核实行全员评价,分为“优秀”、“良好”、“合格”和“不合格”4个等级。在本科课堂教学质量考核评价中获得“优秀”等级的教师,分为一等奖、二等奖、三等奖3个等级。
第二章 组织管理
第六条 学院成立院课堂教学质量考评工作组(简称“院评工作组”):
组长:向剑锋
副组长:彭小华、石金亮
成员:各教研室主任、教学办公室主任、学院教学督导小组
院评工作组主要工作职责是:
1、制定并公布学院教师课堂教学质量考核办法和年度实施方案,组织并完成年度课堂教学质量考核工作,公示、公布年度教师课堂教学质量考核结果,并将公示结果报“校评工作组”办公室;
2、受理本院教师申诉,并对违反考核纪律、营私舞弊的行为进行处理;
3、根据考核结果形成学院教师课堂教学质量考核年度报告,向全校公布并报“校评工作组”办公室备案;
4、择优推荐校级课堂教学质量单项奖、课堂教学质量卓越奖、课堂教学名师参评教师。
第七条 院评工作组下设专家(同行)工作组。主要负责专家(同行)随堂听课评价工作。
组长:钱春波
成员:王劲松、薛跃玲、谢岚岚、刘小平、彭丹
秘书:张永茂、刘晨
第八条 学院教学办公室负责对评价数据进行统计、核对和汇总,确保相关工作的客观、公正和顺利进行。
第九条 教研室、考评小组按照本办法配合教学办公室完成相应的检查、数据采集工作。
第三章 指标体系
第十条 考核指标由7部分内容组成,即专家随堂听课评价、教学文档规范与教学效果评价、学生评价、同行综合评价、领导综合评价、教学任务评价和其他任务评价。
体育学院教师教学质量考评指标体系
指标 |
权重 |
考核内容 |
考核方式 |
随堂听课 |
0.2 |
教学态度、内容、方法、效果等 |
专家听课并填写《随堂听课评分表》 |
教学文档 |
0.05 |
教案、“课程思政”计划、试卷、教学记录表等 |
根据教案检查、试卷归档、成绩分析、作业布置等情况填写《教学文档评分表》 |
学生评教 |
0.3 |
学校教务处、学院有关规定要求 |
教务处提供数据,并结合学院组织的学生评教数据,教学办公室汇总 |
同行评价 |
0.15 |
教学态度、教研活动、群体活动、工作纪律等方面的表现 |
由全体教师相互评分 |
领导评价 |
0.15 |
师德师风、“课程思政”能力、教学态度、工作纪律等 |
由学院领导评分 |
教学任务 |
0.1 |
课堂教学时数、课程门数、本科教学任务的完成情况等 |
根据教师全年完成岗位职责情况,被代课情况、教研活动参与情况进行评分 |
教学成果 |
0.05 |
参与教学研究、教学竞赛获奖、教学改革与质量工程、学生创新创业指导、出版教材、发表教研论文等 |
根据评分细则由教学办公室汇总得分 |
第四章 考核对象和考核方式
第十一条 学院教师课堂教学质量考核对象为当年参与学院本科教学工作的所有专任教师(文化素质类课程除外)。
随堂听课评价。学院组织专家(同行)听课,由专家(同行)工作组在每学期第18周之前进行,每名主讲教师每学期接受听课不低于5次。听课人员根据学院随堂听课评价内容体系(附表1)对学院全体教师随机听课,认真填写《随堂听课评分表》(见附表2)。
教学文档规范与教学效果评价。由教研室主任组织专家成员、教师代表对教师教案、课程思政计划、试卷归档、成绩分析、作业布置等情况对教师进行评价(详见附表3),并于秋季学期第18周前填写《教学文档评分表》(见附表4)。
学生评价。教学办公室根据前2学期学生评教数据,计算2学期教师的综合得分的平均值(只有一个学期评教数据的以该学期评教数据为准,对无评教数据的新教师以学院教师平均分计),并按降序进行排名,第一名记100分,依次递减0.2分,完成《学生评价得分表》(见附表5)。
同行综合评价。秋季学期第18周由学院组织全体教师进行相互评分,按降序进行排名,第一名记100分,依次递减0.2分,完成《同行评价得分表》(见附表6)。
领导评价。秋季学期第18周组织学院领导对全体教师进行评分,完成《领导评价得分表》(见附表7)。
教学任务评价。教师完成相应岗位职责要求(含因公未完成),计基础分为90分,每完成1学时(当量学时)另计0.03分,讲师及以上职称教师当年新开课程适当加分(术科1分/门,理论2分/门),总分不超过100分。出现调停课、被代课以及教研活动缺席情况按相应细则另行扣分。由教学办公室于秋季学期第18周汇总《教学任务评价得分表》(见附表8)。
教学成果评价。根据教师参与教学研究、教学竞赛获奖、教学改革与质量工程、学生创新创业项目指导、出版教材、发表教研论文等制定评分细则,由教学办公室于秋季学期第18周完成《教学成果评价得分表》(见附表9)。
第五章 考核等级与要求
第十二条 学院根据教师课堂教学质量年度考核情况,分别给予教师优秀、良好、合格、不合格的等级评价,秋季学期第20周前向全院公示获得优秀教师名单。
第十三条 教师有下列情形之一者,当年课堂教学质量考核等级不能评为“优秀”:
1、被学生以正当理由要求更换,经核查情况属实;
2、每学期学生网上评教综合得分排名在本院后20%;
3、教学任务未达到岗位职责的学时要求或独立承担的本科课堂教学任务不足64学时;
4、出现教学事故;
5、全年政治学习或教研活动缺席四分之一的老师;
6、未完成当年度教育教学培训任务要求,新进教师尚未通过学校入职考核;
7、上一年度获得“优秀一等奖”,非特殊原因未申报参加同年度的校级“课堂教学质量卓越奖”评选。
第十四条 不满足参评课堂教学质量卓越奖下列条件的,当年课堂教学质量考核等级不能评为“优秀一等奖”:
1、近三年,每年均独立承担本科课堂教学主讲任务;
2、参评当年独立为本科生授课不少于两门次或总学时不少于64学时;
3、参评当年至少发表教改论文1篇(第一作者,且通过学校认定),或申请成功本科教学工程项目(含教改项目)1项,或结题通过本科教学工程项目(含教改项目)1项。
第十五条 教师有下列情形之一者,当年课堂教学质量考核等级评为“不合格”:
1、严重违反《中华人民共和国教师法》、《高等学校教师职业道德规范》以及学校相关规章制度;
2、不认真履行各教学环节的基本要求,出现Ⅰ级教学事故一次或出现Ⅰ级以下教学事故两次及以上;
3、承担的本科教学任务未达到学院基本要求;
4、考核得分低于60分;
5、全年政治学习或教研活动无故缺席二分之一。
第六章 考核结果及应用
第十六条 按照学院指标限额,秋季学期第20周前向全院公示获得优秀教师名单。其余教师综合得分为80分及以上者考核为良好,低于80分且不低于60分者考核为合格,低于60分或出现上述“不合格”情形者考核为不合格。
1、年度课堂教学质量考核为“优秀”的教师。
(1)由学校颁发获奖证书,并获得学校相应的绩效奖励;
(2)获得优秀一等奖、优秀二等奖的教师次年须主持至少1次教研活动或展示课;
(3)获得优秀一等奖的教师,必须申报参加同年度的校级“课堂教学质量卓越奖”评选,获得优秀二等奖的教师由学院择优推荐参加同年度的校级“课堂教学质量卓越奖”评选;
(4)在任现职期内连续2年获得优秀一等奖的教师,第3年可申请课堂教学质量免考核,若未出现第十三条规定的相关情形,给予优秀三等奖奖励;
(5)同等条件下,教职工年度考评为“优秀”。
2、年度课堂教学质量考核为“良好”、“合格”的教师。由学院绩效分配领导小组制定相应的绩效奖励办法,给予一定奖励。
3、教师申报教师系列高级专业技术职称,任现职以来须至少获得课堂教学质量考核“优秀”评价一次。
4、对年度课堂教学质量考核为“不合格”的教师,暂停其主讲资格,并分别按以下方式进行处理。
(1)对课堂教学水平和能力不达标的教师,自费参加进修、学习1年,提升课堂教学水平和能力,再次承担主讲任务需经规划与评估处(教师发展中心)评估认可。
(2)对因出现教学事故等情形而年度考核“不合格”的教师,经教育和引导,能纠正其教学态度,须本人申请,由学院教职工代表大会通过后方能继续担任主讲教师。
(3)对重新担任教学任务后综合考核等级仍为“不合格”的教师,经学校规划与评估处(教师发展中心)组织评估考察,确实不适合担任教学工作的教师,由学校安排转岗或解聘。
体育学院
2020年4月
附表1
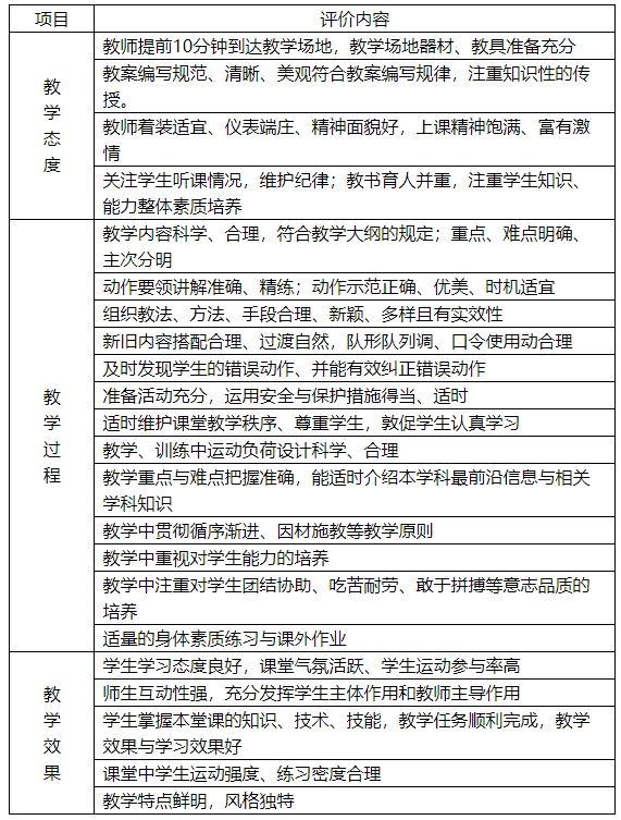
体育学院专家随堂听课评价内容(术科课)

体育学院专家随堂听课评价内容(理论课)
项目 |
评价内容 |
教学内容 |
理论联系实际,符合学生的特点 |
授课内容符合教学大纲要求,渗透专业思想,服务教学目标 |
反映或联系学科发展新思想、新概念、新成果 |
教学组织 |
教学准备充分,教学设计方案完整,授课过程安排合理、时间分配恰当,课堂应变能力强 |
注重教学方式方法改革,合理、有效采用启发式、探究式、讨论式、参与式等教学方法,给予学生思考、联想、创新的启迪 |
教学内容娴熟,问题阐述简练准确,重点突出,条理清楚,循序渐进 |
恰当、有效地利用各种教学媒体,板书(或多媒体)设计与教学内容紧密联系、结构合理 |
语言教态 |
普通话授课,语言清晰、流畅、准确、生动,语速节奏恰当 |
授课精神饱满,有热情和感染力 |
教态仪表自然得体,肢体语言运用合理、恰当 |
教学特色 |
教学理念先进、风格突出、感染力强、教学效果好 |
附表2
体育学院专家随堂听课评分表
序号 |
专业年级 |
课程名 |
教师 |
周次 |
星期 |
节次 |
听课地点 |
听课内容 |
得分 |
1 |
… |
… |
… |
… |
… |
… |
… |
|
|
2 |
… |
… |
… |
… |
… |
… |
… |
|
|
3 |
… |
… |
… |
… |
… |
… |
… |
|
|
4 |
… |
… |
… |
… |
… |
… |
… |
|
|
5 |
… |
… |
… |
… |
… |
… |
… |
|
|
6 |
… |
… |
… |
… |
… |
… |
… |
|
|
7 |
… |
… |
… |
… |
… |
… |
… |
|
|
8 |
… |
… |
… |
… |
… |
… |
… |
|
|
9 |
… |
… |
… |
… |
… |
… |
… |
|
|
10 |
… |
… |
… |
… |
… |
… |
… |
|
|
11 |
… |
… |
… |
… |
… |
… |
… |
|
|
12 |
… |
… |
… |
… |
… |
… |
… |
|
|
13 |
… |
… |
… |
… |
… |
… |
… |
|
|
14 |
… |
… |
… |
… |
… |
… |
… |
|
|
15 |
… |
… |
… |
… |
… |
… |
… |
|
|
… |
… |
… |
… |
… |
… |
… |
… |
|
|
听课人(签名):____________
日期:____________
附表3
体育学院教学文档规范与教学效果评价实施细则
一、评价对象:
承担课堂教学的全体专职教师。
二、评价内容:
对教师当年主讲课程的教学文档,含:教案(封面、课程表、课程教学大纲、授课日历、分课次教案、授课总结)、期末考试材料(试卷、试做记录、参考答案及评分标准、考题审批单、教学记录表、成绩分析、考试情况分析)进行检查评价。
三、评价时间:
分别在每年春季学期、秋季学期开学4周之内。
四、评价办法:
(一)承担春季学期、秋季学期课堂教学任务的老师将相应的教案(封面、课程表、课程教学大纲、授课日历、分课次教案、授课总结)、期末考试材料(试卷、试做记录、参考答案及评分标准、考题审批单、教学记录表、成绩分析、考试情况分析)在该学期正式放假之前送至相应教研室。
(二)在每年春季学期、秋季学期开学4周之内(具体时间学院另行安排),各教研室主任与教师代表集中、共同、同时对上一学期任课老师的期末归档材料及本学期教案进行评价,判分,并做好记录和保存工作。
(三)两个学期教学文档评价得分的平均分作为最终教学文档得分。
五、评价标准(满分100分):
(一)教案(封面、课程表、课程教学大纲、授课日历、分课次教案、授课总结):(50分)
1、各组成部分完善,新开课程及新进教师承担课程教案不少于6次,其他课程及教师教案应是承担课程的全部教案。
2、教学大纲是学院审定的最新课程教学大纲。
3、授课日历中的“课次、授课内容、重点、难点、作业、训练/实验”与教案内容一致。
4、授课日历、教案是教学大纲合理、正确的反映。
5、教案中每堂课的内容安排合理;教学目的及任务明确;体现知识点;重难点突出;各教学环节设计周全、科学;反映学科特点;体现现代教学思想与方法;能在课堂中有效组织实施,通过教学/练习/作业/实验能达到预期效果。
6、课堂讲授内容与授课日历、教案一致。
7、授课总结是对教学过程及效果的如实反馈,内容深刻、有感悟。总结的结果及经验有针对性,能对下一次教学起到良好的推动作用。
(二)期末考试材料(试卷、试做记录、参考答案及评分标准、考题审批单、教学记录表、成绩分析、考试情况分析):(50分)
1、试卷批改规范,得失分标记明确,统分准确无误。
2、试做记录规范,字迹清晰,解答正确。题型、题量及试做时间合乎课程及考试要求,试做分析能说明试卷对考试的使用情况。
3、参考答案及评分标准规范、明确。
4、考题审批单保存妥善。
5、教学记录表字迹工整;考勤标识明确、易辩;各种教学记录详细;各项评分有依据,准确、无误。
6、成绩分析柱状图中各成绩段分布科学、合理;平均分合理。
7、考试情况分析客观反映教学过程、考试情况,有相应数据作支撑,有正确的、针对性的文字分析。通过分析,能找出问题,改进教学。
附表4
体育学院教学文档评分表
学期:___ ___年__ __季 检查人(签名)____ ______
序号 |
教师 |
主讲课程 |
得分 |
1 |
… |
|
|
2 |
… |
|
|
3 |
… |
|
|
4 |
… |
|
|
5 |
… |
|
|
6 |
… |
|
|
7 |
… |
|
|
8 |
… |
|
|
9 |
… |
|
|
10 |
… |
|
|
11 |
… |
|
|
12 |
… |
|
|
13 |
… |
|
|
14 |
… |
|
|
15 |
… |
|
|
16 |
… |
|
|
… |
… |
|
|
附表5
体育学院学生评教评分汇总表
序号 |
教师 |
秋季得分 |
春季得分 |
平均值 |
综合排名 |
得分 |
1 |
… |
|
|
|
|
|
2 |
… |
|
|
|
|
|
3 |
… |
|
|
|
|
|
4 |
… |
|
|
|
|
|
5 |
… |
|
|
|
|
|
6 |
… |
|
|
|
|
|
7 |
… |
|
|
|
|
|
8 |
… |
|
|
|
|
|
9 |
… |
|
|
|
|
|
10 |
… |
|
|
|
|
|
11 |
… |
|
|
|
|
|
12 |
… |
|
|
|
|
|
13 |
… |
|
|
|
|
|
14 |
… |
|
|
|
|
|
15 |
… |
|
|
|
|
|
16 |
… |
|
|
|
|
|
… |
… |
|
|
|
|
|
附表6
体育学院教师同行综合评价评分表
序号 |
教师 |
综合得分 |
1 |
… |
|
2 |
… |
|
3 |
… |
|
4 |
… |
|
5 |
… |
|
6 |
… |
|
7 |
… |
|
8 |
… |
|
9 |
… |
|
10 |
… |
|
11 |
… |
|
12 |
… |
|
13 |
… |
|
14 |
… |
|
15 |
… |
|
16 |
… |
|
… |
… |
|
附表7
体育学院领导评价得分表
序号 |
教师 |
综合得分 |
1 |
… |
|
2 |
… |
|
3 |
… |
|
4 |
… |
|
5 |
… |
|
6 |
… |
|
7 |
… |
|
8 |
… |
|
9 |
… |
|
10 |
… |
|
11 |
… |
|
12 |
… |
|
13 |
… |
|
14 |
… |
|
15 |
… |
|
16 |
… |
|
… |
… |
|
附表8
体育学院教师教学任务评分表
序号 |
教师 |
教学任务得分 |
被代课扣分 |
教研活动扣分 |
综合得分 |
1 |
… |
|
|
|
|
2 |
… |
|
|
|
|
3 |
… |
|
|
|
|
4 |
… |
|
|
|
|
5 |
… |
|
|
|
|
6 |
… |
|
|
|
|
7 |
… |
|
|
|
|
8 |
… |
|
|
|
|
9 |
… |
|
|
|
|
10 |
… |
|
|
|
|
11 |
… |
|
|
|
|
12 |
… |
|
|
|
|
13 |
… |
|
|
|
|
… |
… |
|
|
|
|
评分细则:
1、教师完成岗位职责要求,计基础分为90分,每完成1学时(当量学时)另计0.03分,总分不超过100分。
2、讲师及以上职称教师新开体育术科课,每门加1分;新开专业理论课,每门加2分,加分后总分不得超过100分。
3、50岁以下教师全年因私事、伤病请假10次以内,每次扣0.5分,超过10次后每次扣2分,超过15次后不能评优。
4、50岁以上教师全年因私事、伤病请假超过5次后,每次扣0.5分,超过15次后每次扣2分,超过20次后不能评优。
5、教研活动因公(含工伤)缺席不扣分,无故缺席1次扣5分,因私请假1次扣3分。
附表9
体育学院教师教学成果评分表
序号 |
教师 |
成果描述 |
综合得分 |
1 |
… |
|
|
2 |
… |
|
|
3 |
… |
|
|
4 |
… |
|
|
5 |
… |
|
|
6 |
… |
|
|
7 |
… |
|
|
8 |
… |
|
|
9 |
… |
|
|
10 |
… |
|
|
11 |
… |
|
|
12 |
… |
|
|
13 |
… |
|
|
14 |
… |
|
|
15 |
… |
|
|
… |
… |
|
|
备注:教师积极参与学院教学改革、课程建设、专业建设、大纲修订、教学研讨等计基础分50分,取得学校认可的水平分按实际加分,但不得超过如下权重:课程建设类(20%);教学改革与研究项目(20%);教学竞赛成果类(20%);教改论文成果类(40%)。最终得分不超过100分。水平分主要包括教师参评当年参加本科教学工程(包含教学研究与改革项目)或取得标志性教学成果(建设优质课程、出版教材、发表教改论文、获得教学奖励等)情况;属团队项目的由项目负责人确定参与人员的分值,但负责人得分不低于总分的50%。所有分数须经学院考评小组审定,部分参赛成果的水平分可根据实际情况确定其得分系数。获得优秀一等奖的老师,相应成果不再用于水平分考核。